跳到主要內容區塊
國際醫療
聯絡我們 / 交通指南
語系選擇
繁體中文
English
字體
小
中
大
醫院介紹
宗旨及目標願景
醫院簡介/貼心服務
院長的話
大事紀要
我們的榮耀
策略方針
天成院訊
樓層介紹
醫療團隊
各科介紹
醫療相關科系
國際醫療
社區醫學部
社區醫療群
護理部
就醫指南
網路掛號
查詢掛號/取消掛號
就醫須知
看診科別建議
線上看診查詢
門診時間表
代停診公告
公告實施電子病歷
各類文件申請
高齡友善專區
住院流程
住院須知
住院費用負擔
各類證明書之申請
病床資訊
收費公告
病症參考
醫療諮詢
特色醫療
骨質健康促進中心
泌尿碎石中心
心臟血管中心
靜脈曲張中心
泌尿科幸福門診
微創手術中心
體重管理中心
睡眠中心
復健中心
脊椎手術中心
高端健檢
社區健康園地
醫療文章
醫療問答集
天成院訊
衛教園地
政令宣導
新聞專區
活動資訊
最新訊息
用藥安全
教學研究
教學研究中心介紹
醫學教育
醫學研究
人體研究審查委員會
實證醫學
圖書館
醫療品質
安品中心
電子病歷
醫院介紹
宗旨及目標願景
醫院簡介/貼心服務
院長的話
大事紀要
我們的榮耀
策略方針
天成院訊
樓層介紹
醫療團隊
各科介紹
外科系
一般外科
醫師陣容
醫療文章
門診時間
乳房外科
醫師陣容
醫療文章
門診時間
大腸直腸肛門外科
醫師陣容
醫療文章
門診時間
減重代謝外科
醫師陣容
醫療文章
門診時間
減重代謝手術諮詢門診
醫師陣容
醫療文章
門診時間
骨科
醫師陣容
醫療文章
門診時間
泌尿科
醫師陣容
醫療文章
門診時間
神經外科/脊椎神經外科
醫師陣容
醫療文章
門診時間
心血管外科/靜脈曲張特別門診
醫師陣容
醫療文章
門診時間
內視鏡疝氣特別門診
醫師陣容
醫療文章
門診時間
內科系
心臟內科
醫師陣容
醫療文章
門診時間
腎臟內科
醫師陣容
醫療文章
門診時間
神經內科
醫師陣容
醫療文章
門診時間
胸腔內科
醫師陣容
醫療文章
門診時間
胃腸肝膽科
醫師陣容
醫療文章
門診時間
家庭醫學科
醫師陣容
醫療文章
門診時間
內分泌新陳代謝科
醫師陣容
醫療文章
門診時間
風濕免疫科
醫師陣容
醫療文章
門診時間
感染科
醫師陣容
醫療文章
門診時間
骨質疏鬆門診
醫師陣容
醫療文章
門診時間
其他系
兒童發展聯合評估門診
醫師陣容
醫療文章
門診時間
神經肌肉疾病門診
醫師陣容
醫療文章
門診時間
呼吸道特別門診
醫師陣容
醫療文章
門診時間
兒科
醫師陣容
醫療文章
門診時間
兒童發展篩檢服務門診
醫師陣容
醫療文章
門診時間
婦產科
醫師陣容
醫療文章
門診時間
耳鼻喉科
醫師陣容
醫療文章
門診時間
復健科
醫師陣容
醫療文章
門診時間
眼科
醫師陣容
醫療文章
門診時間
皮膚科
醫師陣容
醫療文章
門診時間
職業醫學科
醫師陣容
醫療文章
門診時間
身心科
醫師陣容
醫療文章
門診時間
疼痛科
醫師陣容
醫療文章
門診時間
牙科
醫師陣容
醫療文章
門診時間
戒菸門診
醫師陣容
醫療文章
門診時間
整型美容科
醫師陣容
醫療文章
門診時間
失智症門診
醫師陣容
醫療文章
門診時間
健檢中心
醫師陣容
醫療文章
門診時間
睡眠中心
醫師陣容
醫療文章
門診時間
急診醫學科
醫師陣容
醫療文章
門診時間
糖尿病照護門診
醫師陣容
醫療文章
門診時間
自費營養諮詢門診
醫師陣容
醫療文章
門診時間
自費心理諮詢門診
介紹
心理師陣容
醫療文章
門診時間
醫療相關科系
放射線科
醫師陣容
醫療文章
門診時間
病理科
醫師陣容
醫療文章
門診時間
檢驗科
最新消息
標準作業程序
組織架構
衛教單張
服務時間
聯絡我們
國際醫療
社區醫學部
社區醫學部簡介
服務宗旨
團隊介紹
護理組
無菸、檳醫院
戒菸門診服務
無檳菸醫院政策
無檳菸醫院推動小組
戒菸檳教戰專區
菸害防制法
本院全面禁菸、嚼食檳榔
活動剪影
聯絡我們
戒菸、檳相關網站連結
安寧療護
安寧療護簡介
安寧共同照護介紹
服務對象及內容
表單下載
資源連結
預立醫療照護諮商門診
預立醫療照護諮商門診服務
表單下載
資源連結
出院準備服務組
服務對象及內容
服務時間
相關社會資源
轉診服務
轉診服務
巴氏量表申請服務
癌症篩檢服務
五癌服務篩檢
健康園地
活動剪影
五癌篩檢宣導影片
社區整合性篩檢服務
活動剪影
居家護理組
活動剪影
營養組
營養組簡介
健康飲食新知
活動剪影
服務內容
自費營養諮詢門診
住院安心膳食
住院營養照護
飲食衛教講座
營養師實習生訓練
水岸天成咖啡
社工組
社工組簡介
團隊介紹
服務內容
個案服務
臨床個案服務
新制身心障礙鑑定服務
社區健康促進服務
社區健康促進講座
志願服務
安寧暨器官捐贈
認識安寧療護
認識器官捐贈
相關表單
社會資源連結
衛生福利部
桃園市政府衛生局
桃園市政府社會局
衛生福利部社會及家庭署-身心障礙福利
反性別暴力資源網
社會安全網-關懷e起來
社團法人台灣自殺防治學會
失智友善資源整合平台
桃園市政府性別暴力防治友善電子書
活動剪影
捐贈芳名錄
醫療小管家活動剪影
榮耀事蹟
社區醫療群
醫療群成員
中壢社區醫療群
醫療群家護權益
轉診流程
護理部
護理部
糖尿病共同照護
初期慢性腎臟病照護
青少年親善照顧機構
失智共照中心
就醫指南
網路掛號
查詢掛號/取消掛號
就醫須知
看診科別建議
線上看診查詢
門診時間表
代停診公告
公告實施電子病歷
各類文件申請
高齡友善專區
住院流程
住院須知
住院費用負擔
各類證明書之申請
病床資訊
收費公告
病症參考
醫療諮詢
特色醫療
骨質健康促進中心
科室介紹
醫師陣容
醫療文章
門診時間
泌尿碎石中心
科室介紹
醫師陣容
醫療文章
門診時間
心臟血管中心
科室介紹
醫師陣容
醫療文章
門診時間
靜脈曲張中心
科室介紹
醫師陣容
醫療文章
門診時間
泌尿科幸福門診
科室介紹
醫師陣容
醫療文章
門診時間
微創手術中心
科室介紹
醫師陣容
醫療文章
門診時間
體重管理中心
科室介紹
醫師陣容
醫療文章
門診時間
睡眠中心
科室介紹
醫師陣容
醫療文章
門診時間
復健中心
科室介紹
醫師陣容
醫療文章
門診時間
脊椎手術中心
科室介紹
醫師陣容
醫療文章
門診時間
高端健檢
社區健康園地
醫療文章
醫療問答集
天成院訊
衛教園地
政令宣導
網站連結
醫師網站
國內醫院網站
組織機構與協會
醫政宣導網站
新聞專區
活動資訊
最新訊息
用藥安全
藥品異動資訊
藥品查詢系統
醫用氣體相關訊息
用藥小常識
衛教單張
衛教影片
化療衛教專區
民眾版
醫護版
新住民安全用藥手冊
天晟藥訊
教學研究
教學研究中心介紹
醫學教育
臨床醫事人員培訓計畫
計畫執行架構
聯合訓練計畫代訓項目
教師培育小組
組織架構與職掌
年度師培課程
國外牙醫實習生訓練
畢業後一般醫學訓練
醫學研究
研究計畫
合作交流
論文發表
人體研究審查委員會
實證醫學
認識實證醫學
實證醫學小組組織圖
實證醫學緣起
實證醫學的涵義
實證醫學五大步驟
EBM資料庫
實證醫學相關網站
電子資源入口網站
安品中心
電子病歷
圖書館
最新消息
新書公告與館藏查詢
期刊目錄
館際合作
電子資源
電子期刊
電子書
資料庫
網路資源
資料庫
醫學字典
醫學圖書館
新書推薦
表單下載區
醫療品質
安品中心
電子病歷
電子病歷簡介
公告實施電子病歷
宣導短片
推動成果
繁體中文
English
社區健康園地
:::
首頁
社區健康園地
衛教園地
醫療文章
醫療問答集
天成院訊
衛教園地
政令宣導
網站連結
醫師網站
國內醫院網站
組織機構與協會
醫政宣導網站
新聞專區
活動資訊
最新訊息
用藥安全
藥品異動資訊
藥品查詢系統
醫用氣體相關訊息
用藥小常識
衛教單張
衛教影片
化療衛教專區
民眾版
醫護版
新住民安全用藥手冊
天晟藥訊
衛教園地
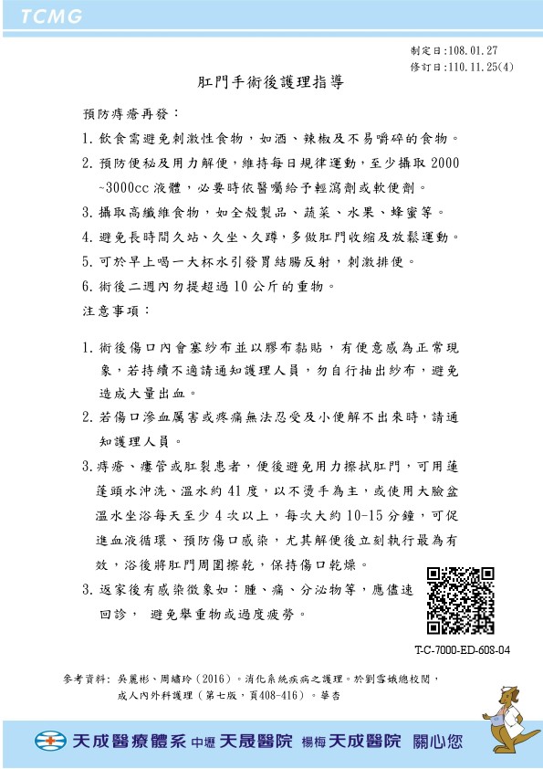
肛門手術後護理指導
2016-03-22
回上一頁
LINE
facebook
Messenger
服務電話
TOP